• КАКИМ ОБРАЗОМ ПРЕОБРАЗОВАТЬ ПРОБЛЕМЫ В ЦЕЛИ?
  • КАК ОПРЕДЕЛИТЬ ОПТИМАЛЬНЫЕ СТРАТЕГИИ?
  • ЭТАП 3: АНАЛИЗ ЦЕЛЕЙ (OBJECTIVES ANALYSIS)

    «Дерево проблем» наглядно показывает нам причины возникновения проблемы, по крайней мере, те, которые могут «диагностировать» участники нашей группы. Очевидно, что мы не сможем устранить основную проблему (а это – цель нашей деятельности), не устранив причины ее возникновения.

    Строим логическую цепочку дальше. Чтобы устранить причины, надо сначала понять, каков должен быть результат той работы, которая приведет к устранению одной из проблем. Для этого мы должны сформулировать цель нашей деятельности. Для каждой проблемы есть решение (ведь мы постарались на предыдущем этапе, чтобы проблемы были реальными), и мы можем его сформулировать, исходя из описания проблемы.

    КАКИМ ОБРАЗОМ ПРЕОБРАЗОВАТЬ ПРОБЛЕМЫ В ЦЕЛИ?

    Теперь каждой негативной ситуации – проблеме надо противопоставить положительную ситуацию – ту, в которой причина проблемы устранена, то есть сформулировать цель нашей деятельности.

    Какие требования к постановке и формулировке целей выдвигаются? Аналогичные тем, которые были выставлены к формулировке проблем.

    1. Цель должна быть реальной. Если осуществление какой-то части нашего проекта зависит от погодных условий, естественно, мы не сможем поставить своей целью «обеспечение ясной (или дождливой) погоды».

    2. Цель должна быть достижимой.

    Например, невозможно реализовать мечту героя одного из известных литературных произведений: «Счастья для всех, даром и пусть никто не уйдет обиженным». Даже если вы получите неограниченное финансирование в сочетании с полной свободой действий для достижения этой цели, вам не хватит и десяти жизней для того, чтобы довести такой «проект» до логического завершения.

    3. Цель должна быть конкретной: следует избегать общих слов, из формулировки цели должны быть ясны показатели ее достижения.

    Например, формулировка цели «улучшение положения женщин из целевой группы» очень общая, требуется минимальное уточнение: какие именно аспекты будут изменены и (желательно) каким образом. Альтернативный вариант «предоставление женщинам из целевой группы возможности дополнительного заработка через создание рабочих мест» – более громоздко, зато более конкретно и после прочтения не оставляет желания задать 3-4 дополнительных вопроса.

    Что надо сделать? Взять список, составляющий «дерево проблем», и противопоставить ему список целей. После этого, не меняя структуры «дерева», заменяем проблемы на соответствующие цели. Получаем первый вариант «дерева целей». Для приведенного в предыдущей главе примера дерева проблем (Рисунок 6) аналог «дерева целей» будет выглядеть так, как показано на Рисунке 11. Примерная структура «дерева целей.

    Рисунок 11. Примерная структура «дерева целей»


    В случае с нашим примером, трансформация проблем в цели может быть произведена следующим образом (см. Таблицу 3. на стр. 62):

    Таблица 3. Переформулирование проблем в цели


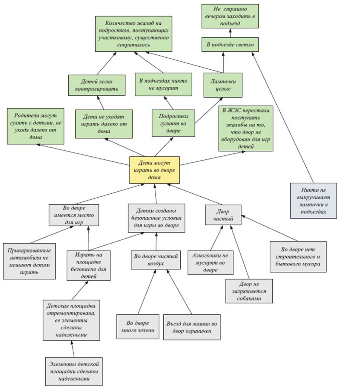
    Для нашего примера проекта по обеспечению условий для игры детей во дворе, дерево будет выглядеть так, как показано на Рисунке 12:

    Рисунок 12. «Дерево целей»


    Теперь надо проверить логику цепочек от «корней» к «вершине» дерева. «Механическое» переформулирование почти наверняка приведет к нарушению логики, поэтому эта часть работы очень важна. Возможно, придется что-то сформулировать заново или добавить цель в недостаточно логичную цепочку, встроить дополнительные ветви целей и т.д.

    Теперь поговорим о том, как оценить качество проделанной работы.

    Постарайтесь дать ответ на нижеприведенные вопросы:

    • Являются ли сформулированные цели конкретными, реальными и достижимыми? Измеримы ли они?

    • Почему проект нужен целевой группе, региону, стране?

    • Какие отношения могут быть установлены между исполнителями проекта и другими разработками в той же области, в том же секторе?

    • К каким конкретным результатам надо стремиться? Что получит целевая группа в результате осуществления проекта?

    • Если будут достигнуты все указанные цели, решим ли мы изначально поставленную проблему?

    • Охарактеризуйте ожидаемые от реализации проекта эффекты с точки зрения изначально сформулированной проблемы, целевой группы, сектора работы?

    Вы должны быть в состоянии ответить на все эти вопросы, что будет говорить о четком и ясном понимании логики.

    Критерий завершения процесса, как и в предыдущих этапах – ВСЕ участники обсуждения согласны с формулировками и логикой связей, обозначенных на «дереве целей».

    КАК ОПРЕДЕЛИТЬ ОПТИМАЛЬНЫЕ СТРАТЕГИИ?

    Когда «дерево целей» готово, настало время анализа проделанной работы и подведения итогов. Наша задача – выделить цель проекта и определить те границы, которые затронет наша деятельность.

    Если целей много, их надо сгруппировать под формулировкой одной объединенной цели, которая затем войдет в план действий. Элементы же, находящиеся ниже ее, послужат основой для плана действий, который надо выполнить для достижения этой цели.

    В нашем случае это цели: «Дети могут играть во дворе дома», «Во дворе оборудовано место для игр», «Детям созданы безопасные условия для игры во дворе», «Двор чистый», «В подъезде светло».

    Теперь надо определить, до какого уровня проблемы стоит решать (какие проблемы являются причинами), а какие проблемы решатся сами собой (какие проблемы являются следствиями). Та точка на дереве проблем, на которой заканчиваются причины, и будет являться нашей основной или центральной проблемой – на дереве целей ей будет соответствовать цель нашего проекта. Все, что расположено ниже ее, представляет интерес для проектной группы и исполнителей проекта.

    В выборе цели проекта не следует опускаться слишком низко, на уровень локальных действий. Нас не интересуют конкретные инструменты (как в прямом, так и в переносном смысле слова: не следует ставить цель «найти мешок для мусора» или «достать из кладовой лопату») – очевидно, что такой проект слишком прост для анализа и бесполезен заинтересованным сторонам в силу мизерности его эффекта.

    Не следует также подниматься слишком высоко, на уровень глобальных следствий, которые звучат красиво и масштабно, однако недостижимы в полном объеме в рамках проекта.

    То, что расположено выше выбранной нами основной цели разрешится во многом автоматически, поскольку предпосылки будут устранены в процессе реализации проекта (который, напомним, заключается в решении определенной проблемы).

    В нашем случае действительная, с точки зрения заинтересованных сторон, цель – «Дети могут играть во дворе дома» – совпала с предварительно поставленной, что говорит о том, что предварительная формулировка оказалась корректной. К сожалению, так происходит далеко не всегда.

    Однако перед тем как остановить процесс исследования «кроны», надо внимательно проанализировать помещенные туда карточки. В «кроне» могут находиться элементы, которые в перспективе разрешатся сами собой в процессе реализации проекта, но в то же время представляют вопросы, которые надо решать срочно, прямо сейчас, даже понимая, что предпосылки для их возникновения не устранены и, возможно, до завершения проекта еще не раз придется бороться с их возобновляющимся появлением.

    Еще один «медицинский» пример: если человек заболел, и у него высокая температура, то мы стараемся «сбить» ее имеющимися средствами до прихода врача и постановки им диагноза. Причин повышения температуры может быть множество, но поскольку при определенных условиях высокая температура может представлять опасность для жизни сама по себе, мы все равно «боремся» с ней.

    В нашем же примере такая проблема – «в подъезде темно», и соответствующая ей цель – «в подъезде светло». Эту проблему следует решать безотлагательно путем замены лампочек и установки защитных колпаков, решеток либо кодовых замков на двери подъездов, не дожидаясь, пока найдутся истинные виновники (бьющие и вывинчивающие лампочки) либо молодежь изменит свои привычки и начнет «тусоваться» на улице.

    Теперь, когда сфера деятельности определена, необходимо понять, какие «корни» являются обязательными, какие – взаимоисключающими, а какие дополняют друг друга. Тем самым мы уточним тот список действий, которые нам необходимо произвести для достижения цели проекта – определим стратегию достижения выбранной нами цели.

    При более детальной проработке нашего примера может возникнуть вопрос: как убрать мусор со двора? Можно произвести этот процесс силами жильцов, другая альтернатива – собрать деньги и нанять уборщиц, можно написать заявку в ЖЭС на уборку двора – эти варианты будут взаимно исключать друг друга. Выбрав один из них, не имеет смысла рассматривать другие. А можно договориться с ЖЭС о выделении грузовика и рабочих для уборки и вывоза строительного мусора, а бутылки, остатки упаковки и то, что оставляют после прогулки на газоне собаки, можно убрать на коллективном субботнике жителей домов, расположенных вокруг двора. В этой ситуации пути решения проблемы будут дополнять друг друга. Но для того, чтобы демонтировать старую детскую площадку, необходимо получить официальное согласие ЖЭС, поэтому решение этой проблемы упирается в необходимость ведения переговоров с должностными лицами, и альтернативного варианта решения проблемы не существует – проблема обязательна для решения.

    Также необходимо выяснить, можете ли вы в целом повлиять на достижение цели, и если можете – каким образом это сделать. Другими словами, требуется из обязательных целей выделить «внутренние» – те, которых вы можете достичь, и «внешние» – те, на которые вы повлиять не можете. В будущем мы их учтем при анализе внешних факторов при построении логико-структурной схемы.

    Например, в то время, когда мы планируем заняться благоустройством двора, могут появиться ремонтники теплосети и разобрать только что расчищенные дорожки и посеянный недавно газон либо городская администрация заявит, что вместо детской площадки во дворе будет построен новый многоэтажный дом.

    Возможно, на этом этапе вы подумаете, что поставленная проблема вам «не по зубам»: она слишком сложна, многогранна, надо учесть слишком много факторов. Для начала следует разобраться, действительно ли это так. Вероятно, некоторые «корни» не являются необходимым условием для решения проблемы (скажем, большое количество зелени во дворе не является необходимым условием того, чтобы дети там играли, а вот наличие выделенного и оборудованного места для игр – безусловная потребность), некоторые цели могут впоследствии стать допущениями (завсегдатаи песочницы с бутылкой в кармане могут угрожать нам, но будут вынуждены прислушаться к доводам участкового. Если милиция готова с нами сотрудничать, то способ очистить детскую площадку от великовозрастных посетителей будет совместными усилиями найден).

    Если же вы все-таки решили, что взялись за решение слишком сложной проблемы, можно ограничить сферу действий одной из «ветвей», и тогда первоначально выбранная цель проекта станет общей целью, вклад в достижение которой мы можем внести.

    На Рисунке 13 (стр.63) предложены несколько вариантов определения сферы ответственности проекта из нашего примера.

    Вариант №1: В качестве основной выбрана цель «Детей легко контролировать». Такой вариант может предложить кто-то из группы родителей. Однако согласитесь, проблема контроля за детьми гораздо шире, чем изученный и проанализированный аспект единственной причины «Дети уходят играть далеко от дома» (карточка расположена на один уровень ниже выбранной). В этом случае мы должны пойти дальше и проанализировать другие причины усложнения этого контроля. Против такого подхода к делу, скорее всего, возразят бездетные участники и представители ЖЭС – это не их задача. Значит, мы выбрали слишком большую для данной группы заинтересованных сторон зону ответственности, выходящую за пределы ее компетенции и границы влияния.

    Вариант №2: Скорее всего, является в данном случае оптимальным. С одной стороны, он самодостаточен и обеспечивает требуемый эффект, с другой – не замахивается на слишком большие и недостижимые цели.


    Рисунок 13. «Дерево целей»: определяем сферы ответственности проекта


    Вариант №3: Здесь мы имеем обратную ситуацию – выбор слишком «мелкой» проблемы. Очевидно, что чистоты во дворе достичь относительно легко. Ясно, кто за это должен отвечать и кто может помочь, мероприятий потребуется немного, результат сравнительно легко гарантировать. Однако данный проект будет являться полумерой: он слишком далеко отстоит от проблемы безопасности детей, на которой настаивают родители.


    На любом из этапов формулировки целей могут подвергаться изменениям и уточнениям, они могут детализироваться и делиться на несколько составляющих частей (как в приведенном выше примере об уборке двора от мусора). Анализ с применением ЛСП – процесс динамический, наша задача – выработать наиболее эффективную стратегию по достижению цели, а не формальное следование установленному набору правил.

    После того, как мы определили ветви дерева целей, которые попадают в зону нашей ответственности, – анализ целей закончен. Не забудьте про обязательное условие – все участники группы, проводящей анализ, должны быть согласны с результатами анализа и уверены в том, что предложенная картина является полным отражением реального положения дел, гарантирующим достижение цели. Если в оценке ситуации есть расхождения, ведущий и участники должны вместе искать те пути, которые приведут к единому, удовлетворяющему всех описанию способов достижения цели.







     


    Главная | В избранное | Наш E-MAIL | Добавить материал | Нашёл ошибку | Другие сайты | Наверх